Product Summary
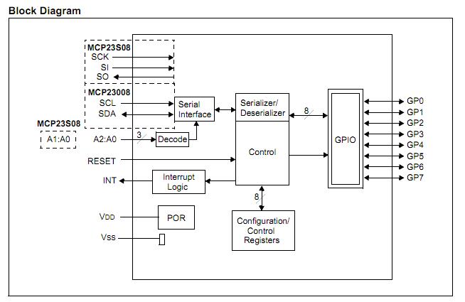
The MCP2308 is an 8-Bit I/O Expander with Serial Interface. The MCP2308 provides 8-bit, general purpose, parallel I/O expansion for I2C bus or SPI applications. The MCP2308 consists of multiple 8-bit configuration registers for input, output and polarity selection. The system master can enable the I/Os as either inputs or outputs by writing the I/O configuration bits. The data for each input or output is kept in the corresponding Input or Output register. The polarity of the Input Port register can be inverted with the Polarity Inversion register. All registers can be read by the system master.
Parametrics
MCP2308 absolute maximum ratings: (1)Ambient temperature under bias: -40 to +125℃; (2)Storage temperature: -65 to +150℃; (3)Voltage on VDD with respect to VSS: -0.3V to +5.5V; (4)Voltage on all other pins with respect to VSS (except VDD): -0.6V to (VDD + 0.6V); (5)Total power dissipation: 700 mW; (6)Maximum current out of VSS pin: 150 mA; (7)Maximum current into VDD pin: 125 mA; (8)Input clamp current, IIK (VI < 0 or VI > VDD): ±20 mA; (9)Output clamp current, IOK (VO < 0 or VO > VDD): ±20 mA; (10)Maximum output current sunk by any output pin: 25 mA; (11)Maximum output current sourced by any output pin: 25 mA.
Features
MCP2308 features: (1)8-bit remote bidirectional I/O port; (2)High-speed SPI interface; (3)Hardware address pins; (4)Configurable interrupt output pin; (5)Configurable interrupt source; (6)Polarity Inversion register to configure the polarity of the input port data; (7)External reset input; (8)Low standby current: 1 μA (max.).
Diagrams

![]() |
![]() MCP2003A-E/MD |
![]() Microchip Technology |
![]() LIN Transceivers Stand alone LIN Transceiver |
![]() Data Sheet |
![]()
|
|
||||||||||||
![]() |
![]() MCP2003A-E/P |
![]() Microchip Technology |
![]() LIN Transceivers Stand alone LIN Transceiver |
![]() Data Sheet |
![]()
|
|
||||||||||||
![]() |
![]() MCP2003A-E/SN |
![]() Microchip Technology |
![]() LIN Transceivers Stand alone LIN Transceiver |
![]() Data Sheet |
![]()
|
|
||||||||||||
![]() |
![]() MCP2003AT-E/MD |
![]() Microchip Technology |
![]() LIN Transceivers Stand alone LIN Transceiver |
![]() Data Sheet |
![]()
|
|
||||||||||||
![]() |
![]() MCP2003AT-E/SN |
![]() Microchip Technology |
![]() LIN Transceivers Stand alone LIN Transceiver |
![]() Data Sheet |
![]()
|
|
||||||||||||
![]() |
![]() MCP2003-E/MD |
![]() Microchip Technology |
![]() LIN Transceivers Stand Alone LIN Transceiver |
![]() Data Sheet |
![]()
|
|
||||||||||||
(China (Mainland))








