Product Summary
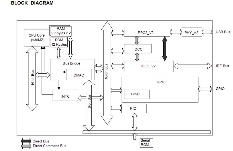
The UPD720133GB is a kind of USB2.0 to IDE Bridge designed to function as a bridge between USB 2.0 and ATA/ATAPI. The device complies with the Universal Serial Bus Specification Revision 2.0 full-/high-speed signaling and works up to 480 Mbps.
Parametrics
UPD720133GB absolute maximum ratings: (1)Power supply voltage:-0.5V to +4.6V; (2)Input voltage, 5 V buffer:-0.5V to 6.6V; (3)Input voltage, 3.3 V buffer:-0.5V to 4.6V; (4)Input voltage, 2.5 V buffer:-0.5V to 3.6V; (5)Output voltage, 5 V buffer:-0.5V to 6.6V; (6)Output voltage, 3.3 V buffer:-0.5V to 4.6V; (7)Output voltage, 2.5 V buffer:-0.5V to 3.6V; (8)Output current, 5 V buffer:20mA; (9)Output current, 3.3 V buffer:20mA; (10)Operating ambient temperature:0℃ to 70℃; (11)Storage temperature:-65℃ to 150℃.
Features
UPD720133GB features: (1)Compliant with Universal Serial Bus Specification Revision 2.0(Data Rate 12/480 Mbps) ; (2)Compliant with ATA/ATAPI-6 (LBA48, PIO Mode 0-4, Multi Word DMA Mode 0-2, Ultra DMA Mode 0-4) ; (3)USB2.0 high-speed bus powered device capability ; (4)Certified by USB implementers forum and granted with USB 2.0 high-speed Logo (TID: 40001985) ; (5)One USB2.0 high-speed transceiver / receiver with full-speed transceiver / receiver ; (6)USB2.0 High-speed or Full-speed packet protocol sequencer(Serial Interface Engine) ; (7)Automatic chirp assertion and full-/high-speed mode change ; (8)USB Reset, Suspend and Resume signaling detection ; (9)Supports power control functionality for IDE device as CD-ROM and HDD.
Diagrams

![]() |
![]() UPD70008AG-4 |
![]() Other |
![]() |
![]() Data Sheet |
![]() Negotiable |
|
||||
![]() |
![]() UPD70236AGD-10-5BB |
![]() Other |
![]() |
![]() Data Sheet |
![]() Negotiable |
|
||||
![]() |
![]() UPD7030025AGC-25 |
![]() Other |
![]() |
![]() Data Sheet |
![]() Negotiable |
|
||||
![]() |
![]() UPD703014A |
![]() Other |
![]() |
![]() Data Sheet |
![]() Negotiable |
|
||||
![]() |
![]() UPD703014AY |
![]() Other |
![]() |
![]() Data Sheet |
![]() Negotiable |
|
||||
![]() |
![]() UPD703015A |
![]() Other |
![]() |
![]() Data Sheet |
![]() Negotiable |
|
||||
(China (Mainland))








